在运输、土木工程、建筑、汽车应用和航空航天中,现代制造业迫切需要轻质而结实的结构材料。为了满足这些需求,科学家和工程师开发了一系列具有出色机械性能的出色材料,例如基于石油产品的材料(例如,碳纤维,碳纳米管,和石墨烯),陶瓷以及金属和合金。然而,大多数合成的高强度材料需要复杂且成本高的制造工艺(例如碳纤维),产生不利的环境影响(例如钢,合金)或对于许多应用而言太重。此外,强度和韧性这两个关键的结构特性在结构材料设计中往往是相互排斥的。
最近,马里兰大学的胡良兵教授团队在《Advanced Materials》上发表了题为“A Strong, Tough, and Scalable Structural Material from Fast-Growing Bamboo”的文章,报告了一种简便且经济高效的自上而下的方法,以制备具有高达1 GPa抗拉强度和400 MPa抗弯强度的质轻而坚固的块状致密竹。他们通过部分除去木质素和半纤维素,然后热压,使竹致密化。长的取向纤维素微纤丝具有显着增加的氢键,并在致密的竹结构中大大减少了结构缺陷,这有助于其较高的机械拉伸强度,弯曲强度和韧性。致密竹子中木质纤维素的低密度导致了比强度达到777 MPa·cm 3·g-1,这明显高于其他报道的竹子材料和大多数结构材料(例如,天然聚合物,塑料,钢和合金)。这项工作表明,利用丰富,快速生长且可持续的竹子可以大规模生产轻质和结实的结构材料。

图文导读
图1A显示了自上而下方法的示意图,该方法通过压扁、去木质和热压工艺将天然管状竹直接转变为块状致密竹。在化学处理之前,每轮竹茎用线性切口除去内部节段,用高压蒸汽软化,并用卧式压制机压成块状竹材。然后对扁平的块状竹子进行化学处理,以从木质纤维素细胞壁中部分除去木质素和半纤维素,从而导致纤维素纤维的良好排列结构膨胀和软化。在热压时,薄壁组织细胞和垂直于生长方向的竹细胞结构内腔被完全压缩,从而形成了一块致密的竹片,其厚度减少了70%。致密的竹子具有创纪录的高达1 GPa的高抗张强度,超过了各种木材天然材料、工程钢和高强度金属合金,甚至是他们报告的最近开发的超强致密木(图1B)。 竹子是地球上生长最快的植物之一,其峰值生长速率高达每天100厘米,远远快于所有木材(通常为每天0.1-0.4厘米)(图1C)。

图1. A)天然竹向致密竹的转化示意图。B)与其他天然材料,工程钢和高强度金属合金相比,致密竹子的比抗张强度与比刚度的关系。C)典型的竹子和各种木材的生长速度。
竹子具有异质结构。未加工的竹子主要由高刚性的纤维束和较低密度的薄壁组织细胞组成。SEM成像显示纤维束高度取向并平行于生长方向,而薄壁组织细胞平行或垂直于生长方向(图2A)。纤维束,薄壁组织细胞和导管通过由木质素和半纤维素组成的低强度聚合物基质相互粘附。天然竹结构存在明显的内在缺陷,例如沿生长方向的导管,纤维纵壁上的凹坑孔(图2B)和多孔薄壁组织(图2C)。他们沿径向(平行于纤维生长)方向施加机械压缩,以将脱木质素的竹子压缩为致密结构,厚度减少约70%(图2D)。致密的竹子中没有明显的凹坑和薄壁组织完全塌陷(图2E,F)表明层次结构已被完全压缩。作为这种压缩结构的结果,在机械压缩过程之后形成的取向纤维之间应增强氢键结合,这使得被压缩的竹子更坚固。化学处理后去除木质素和半纤维素的有效性如图2G所示。经过脱木素处理后,致密的竹样品主要由纤维素组成,几乎没有半纤维素或木质素含量。天然竹和致密竹的傅立叶变换红外光谱(FT-IR)分析表明,归属于半纤维素和木质素的竹官能团在去木质素过程中被部分去除,总重量减少了39.3%(图2H)。致密竹子的小角度X射线散射(SAXS)图样(图2I)表明剩余的纤维素纤维排列良好,这极大地促进了相邻纤维素分子链之间氢键和范德华力的形成。完全压缩的结构还导致密度从0.80增加到1.35 g cm−3(图2J)。

图2.天然和致密竹子的结构特征。A)天然竹纵剖面的SEM图像。B)纤维纵向壁上凹坑结构的放大SEM图像。C)天然竹的薄壁组织细胞的放大SEM图像。D)致密竹纵截面的SEM图像。E)致密竹纤维纵向壁的放大SEM图像。F)致密竹子的薄壁组织细胞的放大SEM图像。G)天然和致密竹的纤维素,半纤维素和木质素含量。H)天然和致密竹的FT-IR光谱。I)致密竹的SAXS图案。J)天然和致密竹的密度。
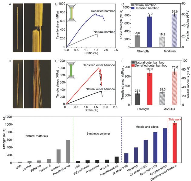
他们研究了经过脱木素和热压处理的竹子的机械性能。图3A,D分别显示了拉伸试验后的天然和致密竹样品的照片。竹子的断裂特性取决于断裂的起点:基质区域和纤维区域。与天然竹的脆性断裂不同,致密化的竹在其断裂表面显示出裂开的厚壁组织纤维。致密的竹子由密集的纤维和塌陷的薄壁细胞壁组成。当承受轴向拉伸载荷时,微裂纹在最弱的点开始。随着载荷的增加,致密竹子中的密集纤维在承载载荷桥接和抑制裂纹扩展方面起着重要的作用。相应的拉伸应力-应变曲线如图3B所示。天然竹在拉伸破坏前表现出线性变形,拉伸强度为298 MPa。同时,致密的竹子最初表现出线性行为,但是一旦应力超过线性极限就变成非线性。另外,获得了显着更高的770 MPa的拉伸强度,是天然竹材的258%。致密的竹子的拉伸模量也提高了310%(图3C)。众所周知,纤维素纤维在竹样品的拉伸性能中起决定性作用,因为纤维素纤维的刚度(167.5 GPa)比半纤维素(4.0 GPa)和木质素(2.0 GPa)的刚度大40倍。
他们还研究了竹样品不同部分的拉伸强度。将天然竹子沿径向从外到内分为两部分,并转变为致密的竹子。经过脱木素和热压处理后,致密竹的密度变得更均匀,因为致密竹的内部增加到1.30±0.02 g cm−3,外部增加到1.37±0.02 g cm−3,天然竹子外部的抗张强度为361 MPa,而致密的竹子外部表现出创纪录的1.05 GPa的高抗张强度,是天然竹子的近三倍(图3E,F)。质轻且致密的外层竹子比其他天然材料(茎,硬木和软木)和合成聚合物(聚碳酸酯,聚苯乙烯,尼龙6和聚邻苯二甲酰胺)的拉伸强度更高,甚至比金属和高强度合金更高(图3G)。

图3. A)拉伸试验后的天然竹照片。B)天然竹和致密竹的拉伸应力-应变曲线。C)天然竹和致密竹的拉伸强度和拉伸模量。D)拉伸试验后的致密竹照片。D)天然外竹和致密外竹的拉伸应力-应变曲线。F)天然外竹和致密外竹的拉伸强度和拉伸模量。G)将致密外竹(1008±50 MPa)与天然材料,广泛使用的聚合物基材料和高强度金属合金的拉伸强度进行比较。
弯曲强度是竹基工程结构材料的另一个重要性能。图4A显示了三点弯曲测试的示意图。载荷从内部到外部施加到竹的纵向-横向表面上。如图4B所示,在破坏之前,天然竹样品表现了大位移,并且在增加载荷的过程中,致密竹表现出更宽的线性范围。天然竹和致密竹的抗弯强度分别为148和327 MPa。与传统的结构材料不同,致密的竹子具有极高的极限拉伸强度和弯曲强度,与天然竹相比强度和模量分别提高了220%和390%(图4C)。 另外,由于弯曲的竹纤维的高拉伸强度,弯曲后的致密竹条在弯曲后完全恢复了(图4D)。天然竹(和致密的竹均显示经过100次弯曲后具有出色的耐久性,这表明即使在致密化过程之后,天然竹子仍具有出色的结构稳定性。比较竹样品不同部分的抗弯强度时,致密的外竹具有较高的抗弯强度,为404 MPa,模量为46.5 GPa,这是因为竹的外部纤维含量较高(图4E,F)。对于相同的横截面尺寸,在弯曲测试断裂后观察到天然和致密竹样品的不同破坏模式(图4G)。天然竹样品的底面有明显的断裂,而在致密的竹中没有发现裂纹。

图4. A)通过从内部区域到外部区域的载荷对天然竹(i)和天然外竹(ii)进行三点弯曲测试的示意图。B)天然竹和致密竹从内到外的三点弯曲应力-应变曲线。C)天然和致密竹的弯曲强度和模量。D)致密竹子弯曲和恢复过程的照片。E)天然外竹和致密外竹从内到外的三点弯曲应力-应变曲线。F)天然外竹和致密外竹的弯曲强度和弯曲模量。G)天然竹,致密竹,天然外竹和致密外竹的断裂的SEM图像。比例尺:1 mm H)可大规模制造尺寸为82 cm×22 cm×0.9 cm的块状竹子。
亮点小结
总而言之,作者通过一种简单的自上而下的策略(包括脱木素和机械压制),从快速生长的竹子中制备了强而韧得到竹基材料。致密的竹子具有创纪录的高达1 GPa拉伸强度,和高达75 GPa的拉伸模量。由于致密竹子的密度低(1.35 g cm−3),比强度可以达到777 MPa cm 3g−1,比其他天然材料、不锈钢、高合金钢和钛合金要高得多。致密竹子的高强度主要归因于纵向长径比大的纤维素纤维的良好取向性,增加了相邻纤维单元之间氢键数量,并由于木质素去除和机械挤压大大减少了结构缺陷。这种强度大但重量轻的竹子有潜力成为一种高性能、可再生和可持续的工程材料,应用于在传统上由不可再生的结构化合物主导的领域,如塑料、碳纤维、玻璃纤维、混凝土和金属。
首页
会员中心
电话